ÃÎÖ®³Ç¡¤(ÖйúÇø) - ¹Ù·½ÍøÕ¾

ÏæÆóÑз¢±±¶·Ð¾Æ¬õÒÉíÌìÏÂÈýÇ¿ ÀÖ³ÉÇÀÕ¼±±¶·¹¤Òµ¸ß¾«¶ÈÊÖÒÕÖÆ¸ßµã

Ðû²¼Ê±¼ä:2020-06-24 ä¯ÀÀ´ÎÊý£º9952 ´Î

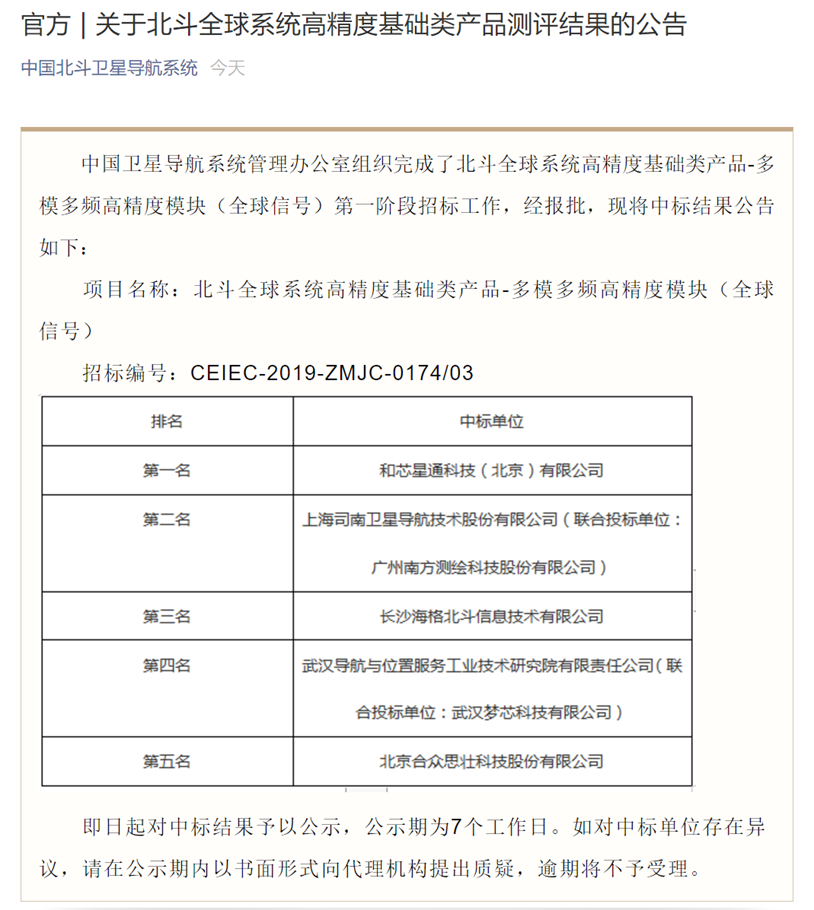
ºþÄÏÈÕ±¨¡¤»ªÉùÔÚÏß6ÔÂ23ÈÕѶ£¨¼ÇÕß ºúÐÅËÉ Í¨Ñ¶Ô± ÅÓÒø£©½ñÌ죬£¬£¬£¬£¬±±¶·ÈýºÅÈ«ÇòÎÀÐǵ¼º½ÏµÍ³×îºóÒ»¿Å×éÍøÎÀÐÇ·¢ÉäÀֳɣ¬£¬£¬£¬£¬±±¶·ÎÀÐǵ¼º½ÏµÍ³ÍêÓñ³ÉÇò×éÍø¡£¡£¡£ ¡£¡£¡£¡£¼ÇÕß´Ó³¤É³º£¸ñ±±¶·ÐÅÏ¢ÊÖÒÕÓÐÏÞ¹«Ë¾£¨¼ò³Æ¡°³¤É³º£¸ñ±±¶·¡±£©»ñϤ£¬£¬£¬£¬£¬ÔÚÌìϱ±¶·È«Çòϵͳ¸ß¾«¶È»ù´¡Àà²úÆ·¡ª¡ª¶àÄ£¶àƵ¸ß¾«¶ÈÄ£¿£¿£¿ £¿ £¿£¿£¿é£¨È«ÇòÐźţ©²âÆÀÖУ¬£¬£¬£¬£¬¸Ã¹«Ë¾Ê×´Î²ÎÆÀ¼´ÈÙ»ñµÚÈýÃû£¬£¬£¬£¬£¬±ê¼ÇןþÄÏÆóÒµÑз¢µÄ±±¶·Ð¾Æ¬õÒÉíº£ÄÚµÚÒ»ÌݶÓ£¬£¬£¬£¬£¬ÀÖ³ÉÇÀÕ¼±±¶·¹¤Òµ¸ß¾«¶ÈÊÖÒÕµÄÖÆ¸ßµã¡£¡£¡£ ¡£¡£¡£¡£

ÃÎÖ®³Ç(ÖйúÇø)¹Ù·½ÍøÕ¾

ÓÉÖйúÎÀÐǵ¼º½ÏµÍ³ÖÎÀí°ì¹«ÊÒ×éÖ¯µÄ´Ë´Î²âÆÀ£¬£¬£¬£¬£¬½ÓÄÉÈ«Àú³Ì¹ûÕæÍ¸Ã÷µÄʵÎï±È²âÓëר¼ÒÆÀÒéÏàÍŽáµÄ·½·¨£¬£¬£¬£¬£¬¹ûÕæ¡¢¹«Õý¡¢¹«ÕýµØÑ¡È¡ÓÅÊÆµ¥Î»¡£¡£¡£ ¡£¡£¡£¡£ÆäÖУ¬£¬£¬£¬£¬ÊµÎï±È²â·ÖΪ¶ÔÐźÅÔ´²âÊÔºÍÏÖÕæÏàÐβâÊÔÁ½´óÀ࣬£¬£¬£¬£¬ÁýÕÖ11¸ö²âÊÔ³¡¾°£¬£¬£¬£¬£¬°üÀ¨¸ú×ÙÎÀÐÇÊý¡¢ÎüÊÕÐźÅÀàÐÍ¡¢¹ÛÕÉÁ¿¾«¶È¡¢¸ß¾«¶È¶¨Î»ÄÜÁ¦¡¢¿¹×ÌÈÅÄÜÁ¦¡¢¸ß¾«¶È×éºÏµ¼º½ÄÜÁ¦µÈ¹²25¸ö²âÊÔÏîÄ¿£¬£¬£¬£¬£¬ÊDZ±¶·µ¼º½ÃñÓÃоƬºÍÄ£¿£¿£¿ £¿ £¿£¿£¿é±È²âµÄ×î¸ß±ê×¼¡£¡£¡£ ¡£¡£¡£¡£

ÃÎÖ®³Ç(ÖйúÇø)¹Ù·½ÍøÕ¾

¾ÝÏàʶ£¬£¬£¬£¬£¬Î»ÓÚ³¤É³ÊÐÃÎÖ®³Ç¡¤(ÖйúÇø) - ¹Ù·½ÍøÕ¾ÇøµÄ³¤É³º£¸ñ±±¶·ÐÅÏ¢ÊÖÒÕÓÐÏÞ¹«Ë¾£¬£¬£¬£¬£¬ÊÇÒ»¼ÒרעÓÚ±±¶·½¹µãоƬÉè¼ÆµÄÃÎÖ®³Ç¡¤(ÖйúÇø) - ¹Ù·½ÍøÕ¾ÊÖÒÕÆóÒµ£¬£¬£¬£¬£¬2013ÄêÓɱ±¶·ÐÐÒµµÄ×ÅÃûÉÏÊй«Ë¾º£¸ñͨѶͶ×ÊÉèÁ¢£¬£¬£¬£¬£¬2018ÄêÓÖ»ñµÃ¹ãÖݹãµçÑо¿ÔºÓÐÏÞ¹«Ë¾ºÍºþÄÏÊ¡ÃÎÖ®³Ç¡¤(ÖйúÇø) - ¹Ù·½ÍøÕ¾´´ÒµÍ¶×ʼ¯ÍÅÓÐÏÞ¹«Ë¾µÄÕ½ÂÔÐÔͶ×Ê¡£¡£¡£ ¡£¡£¡£¡£ÒÀÍÐÈý¼Ò¹ú×ʹɶ«µ¥Î»µÄ¶¦Á¦´ó¾ÙÖ§³Ö£¬£¬£¬£¬£¬¹«Ë¾×齨Á˸ßˮƽµÄ¿ÆÑÐÍŶÓ£¬£¬£¬£¬£¬²¢Æð¾¢Ó뺣ÄÚ×ÅÃûԺУ¿£¿£¿ £¿ £¿£¿£¿ªÕ¹ÏàÖú£¬£¬£¬£¬£¬ÏȺóÑз¢ÀÖ³É2015¡¢2016¡¢2018¡¢2020µÈ4¸ö´úϵ¡¢¶à¸öÐͺŵı±¶·½¹µãоƬ¡£¡£¡£ ¡£¡£¡£¡£ÆäÖУ¬£¬£¬£¬£¬BP2016¡°º£ëàÒ»ºÅ¡±ÊÇÈ«ÇòÊ׿îÁ¿²úµÄ±±¶·¸ß¾«¶È»ù´øÐ¾Æ¬£¬£¬£¬£¬£¬±¾´Î¼ÓÈë²âÆÀµÄDB502¸ß¾«¶È¶¨Î»Ä£¿£¿£¿ £¿ £¿£¿£¿éÕýÊÇ»ùÓÚ¡°º£ëàÒ»ºÅ¡±Ð¾Æ¬ÑÐÖÆµÄ¡£¡£¡£ ¡£¡£¡£¡£

³¤É³º£¸ñ±±¶·ÐÅÏ¢ÊÖÒÕÓÐÏÞ¹«Ë¾¶­Ê³¤ÁõÑåÏÈÈÝ£¬£¬£¬£¬£¬±¾´Î¾º±ê±È²âÌìÏÂÓÐ30¶à¼ÒÆóÒµ±¨Ãû£¬£¬£¬£¬£¬¹«Ë¾ÄÜÔÚ¹ú¼Ò¼¶²âÆÀÖÐÀÖ³ÉÈëΧ²¢½øÈëǰÈýÇ¿£¬£¬£¬£¬£¬±ê¼Ç×ų¤É³º£¸ñ±±¶·ÒÑõÒÉí±±¶·Ð¾Æ¬ºÍÄ£¿£¿£¿ £¿ £¿£¿£¿é³§É̵ĵÚÒ»ÌݶÓ£¬£¬£¬£¬£¬Î´À´½«×÷Ϊ¹ú¼ÒÖØµãÖ§³ÖµÄ½¹µãоƬ³ÐÑе¥Î»£¬£¬£¬£¬£¬¼ç¸º±±¶·ÈýºÅ¸ß¾«¶ÈÄ£¿£¿£¿ £¿ £¿£¿£¿éµÄÓ¦ÓÃÍÆ¹ãÓ빤ҵ»¯ÊÂÇ飻 £»£»£»£»£»£»Í¬Ê±£¬£¬£¬£¬£¬ÕâÒ²Ìî²¹ÁËÎÒÊ¡±±¶·Ð¾Æ¬ÐÐÒµµÄ¿Õȱ£¬£¬£¬£¬£¬Åú×¢ºþÄϵı±¶·Ð¾Æ¬Éè¼ÆË®Æ½ÂõÉÏÐĄ̂½×¡£¡£¡£ ¡£¡£¡£¡£

³¤É³×÷ΪÌìϱ±¶·ÎÀÐǵ¼º½Ó¦ÓÃÎå´óÊ÷Ä£ÇøÓòÖ®Ò»£¬£¬£¬£¬£¬½üÄêÀ´Æð¾¢´òÔì±±¶·¹¤Òµ»ùµØ£¬£¬£¬£¬£¬Íƶ¯±±¶·¸ß¶ËÈ˲ÅȺ¼¯£¬£¬£¬£¬£¬×ÅÁ¦×÷ÓýÐγÉеÄǧÒÚ¼¶¹¤Òµ¼¯Èº¡£¡£¡£ ¡£¡£¡£¡£±±¶·Ð¾Æ¬×÷Ϊ¹¤ÒµÁ´ÉÏÓΣ¬£¬£¬£¬£¬ÊÇÔö½ø±±¶·¹¤Òµ¼¯¾Û»¯¡¢¹æÄ£» £»£»£»£»£»£»¯¡¢¹æ·¶»¯Éú³¤µÄÒªº¦²úÆ·¡£¡£¡£ ¡£¡£¡£¡£

±±¶·ÎÀÐǵ¼º½ÏµÍ³ÊÇÖйú×ÔÖ÷½¨ÉèÔËÐеÄÈ«ÇòÎÀÐǵ¼º½ÏµÍ³£¬£¬£¬£¬£¬Äܹ»ÎªÈ«ÇòÓû§ÌṩȫÌìºò¡¢È«Ììʱ¡¢¸ß¾«¶ÈµÄ¶¨Î»¡¢µ¼º½ºÍÊÚʱЧÀÍ¡£¡£¡£ ¡£¡£¡£¡£ÏÖÔÚ£¬£¬£¬£¬£¬±±¶·ÏµÍ³ÒÑÆÕ±éÓ¦ÓÃÓÚ½»Í¨ÔËÊ䡢ˮÎļà²â¡¢ÆøÏó²â±¨¡¢Í¨Ñ¶ÊÚʱ¡¢µçÁ¦µ÷Àí¡¢¾ÈÔÖ¼õÔÖ¡¢¹«¹²Çå¾²µÈÁìÓò£¬£¬£¬£¬£¬»ùÓÚ±±¶·ÏµÍ³µÄµ¼º½Ð§ÀÍÒѱ»µç×ÓÉÌÎñ¡¢Òƶ¯ÖÇÄÜÖÕ¶Ë¡¢Î»ÖÃЧÀ͵ȳ§É̽ÓÄÉ£¬£¬£¬£¬£¬ÆÕ±é½øÈëÎÒ¹úµÄ¹«¹²ÏûºÄ¡¢¹²Ïí¾­¼ÃºÍÃñÉúÁìÓò£¬£¬£¬£¬£¬±¬·¢ÁËÏÔÖøµÄ¾­¼ÃÐ§ÒæºÍÉç»áÐ§Òæ¡£¡£¡£ ¡£¡£¡£¡£

×÷ΪȫÇòÎÀÐǵ¼º½¾ãÀÖ²¿µÄØÊºóÕߣ¬£¬£¬£¬£¬±±¶·ÏµÍ³ºÜÊÇÖØÊÓ¾«¶ÈÖ¸±ê¡£¡£¡£ ¡£¡£¡£¡£±±¶·ÎÀÐÇÉè¼ÆÁ˶à¸öƵµãµÄµ¼º½ÐźÅ£¬£¬£¬£¬£¬Ê¹Óû§Äܹ»Í¨¹ý¶àƵÐźÅ×éºÏµÈ·½·¨Ìá¸ß¾«¶È£» £»£»£»£»£»£»²¢ÇÒ±±¶·ÏµÍ³»¹Á¢ÒìÐԵؽÓÄÉÁËÐÇ»ùÔöÇ¿¡¢µØ»ùÔöÇ¿¡¢Ï¸Ãܵ¥µã¶¨Î»µÈ¶àÖÖÊÖÒÕ£¬£¬£¬£¬£¬Ê¹Óû§µÄ¶¨Î»¾«¶ÈÆÕ±éÌá¸ßµ½1µ½2Ã×£» £»£»£»£»£»£»ÔڵػùÔöǿģʽÏ£¬£¬£¬£¬£¬¶¨Î»¾«¶È¸ü¿ÉµÖ´ïÀåÃ×ÉõÖÁºÁÃ×¼¶±ð¡£¡£¡£ ¡£¡£¡£¡£

ÁõÑåÌåÏÖ£¬£¬£¬£¬£¬ÃæÁٸ߾«¶È¶¨Î»µ¼º½µÄº£Á¿ÐèÇ󣬣¬£¬£¬£¬³¤É³º£¸ñ±±¶·½«Ìṩ×ÔÖ÷¿É¿ØµÄ±±¶·½¹µãоƬºÍÄ£¿£¿£¿ £¿ £¿£¿£¿é£¬£¬£¬£¬£¬ÎªÖÐÏÂÓεÄÖն˼¯³É¡¢ÏµÍ³Ó¦ÓúÍÔËӪЧÀÍÌṩ»ù´¡Æ÷¼þ¡£¡£¡£ ¡£¡£¡£¡£¸Ã¹«Ë¾ÒѾ­ÍƳöϵÁл¯µÄ±±¶·¸ß¾«¶È°å¿¨ºÍÄ£¿£¿£¿ £¿ £¿£¿£¿é£¬£¬£¬£¬£¬°üÀ¨¸ß¾«¶È¶¨Î»ºÍ¶¨ÏòÁ½¸öϵÁС£¡£¡£ ¡£¡£¡£¡£

ÉÏһƪ£ºº£¸ñͨѶлñÎÞÏßͨѶ¡¢±±¶·µ¼º½Ä±»®ÌõÔ¼2.83ÒÚÔª

ÏÂһƪ£ººþÄÏʡίÊé¼Ç¶Å¼ÒºÁÖ÷³ÖÕÙ¿ªÐÅÏ¢»¯Á¢Ò칤³ÌÁªÏ¯¾Û»á£¬£¬£¬£¬£¬¾°¼Î΢¶­Ê³¤¡¢×ܲÃÔøÍò»Ô¼ÓÈë¾Û»á

¡¾ÍøÕ¾µØÍ¼¡¿¡¾sitemap¡¿